24小时咨询热线:
13973316767
网站首页
关于我们
产品中心
合作案例
销售网络
新闻资讯
技术问答
联系我们
致力于服务热镀锌、环保、有色金属材料
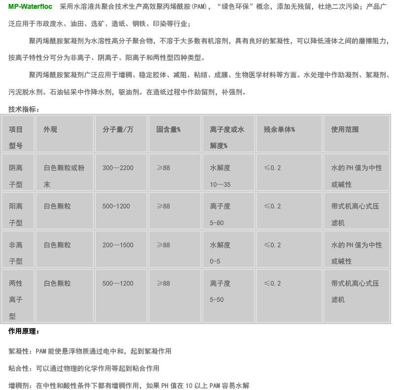
高分子絮凝剂
分类导航
COD去除剂...
SNF絮凝剂
非氧化性杀菌...
高分子絮凝剂
高效脱色剂
活性炭Act...
消泡剂
阳离子聚丙烯...
重金属螯合剂
高分子絮凝剂
没有了!
没有了!
网站首页
查看地图
电话咨询
在线咨询
详细地址: 株洲市天元区神农城华人街1号6022室